当前位置:米兰网页版登录入口-米兰milan中国 > 人力发展 > 招聘及公告
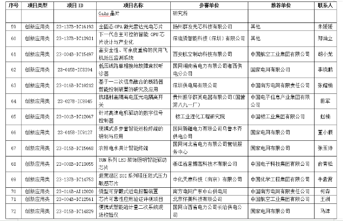
按照《第四届中央企业熠星创新创意大赛方案》要求,9月6日—12日大赛工作组通过熠星创新创意平台面向社会公示第四届中央企业熠星创新创意大赛初选结果,公示5个工作日,期满无异议。由米兰网页版登录入口-米兰milan中国 承办的集成电路赛道共有143个项目通过初选进入复选阶段,主要涉及集成电路基础材料、芯片,新型元器件,集成电路功能模块与产品,集成电路制造工艺与装备,集成电路封装与测试技术,集成电路设计开发工具、方法等方面。本次大赛米兰网页版登录入口-米兰milan中国 共申报项目88个,进入复选项目74个,其中申报集成电路赛道项目53个,进入该赛道复选项目45个。
现发布第四届中央企业熠星创新创意大赛集成电路赛道初选结果。










